【安徽省】2020年普通高等學校招生藝術專業考試簡章
2019-12-02
來源:中影人教育
安徽省2020年普通高等學校招生藝術專業考試簡章
一、報名條件
符合《安徽省教育招生考試院關于做好2020年普通高校招生考試報名工作的通知》(皖招考〔2019〕37號)中規定的報名條件且具有藝術專業基礎者均可報考。
二、文化考試報名
藝術類考生須參加文化課考試和相應的專業考試,填報志愿時可以兼報文史或理工類;文史或理工類考生不能參加藝術類專業考試(含省統考和學校組織的校考),填報志愿時也不能兼報藝術類。藝術類考生文化考試報名辦法與非藝術類考生相同。
三、專業課省統考報名
報名方式:藝術類專業課省統考均為網上報名,與文化課網上報名同時進行,考生可以兼報不同模塊的考試。填報高考志愿時,在藝術類統考實行平行志愿的批次,考生在每個批次只能選擇報考某一個模塊的志愿。
模塊八(原音樂類)報名時,考生還須在網上選定本人參加考試的主、副項,考試曲目及調號,器樂的樂器名稱等信息。信息確認提交后,任何人不得更改。
繳費方式:藝術類專業各模塊省統考實行銀行繳費。考生在基本信息填報完成后可通過網上銀行繳費或攜帶身份證到中國工商銀行安徽省分行所轄各營業網點進行繳費,繳費時間截止為2019年10月31日。考生繳費完成后務必再次登陸網上報名系統(至銀行柜臺繳費的考生須在繳費后第二天10:00點后登錄網上報名系統)查詢自己的繳費狀態,確認繳費狀態為“已繳費”。
逾期未參加藝術類文化考試報名和專業課省統考報名,或報名后未按時繳納所選模塊專業課省統考報名考試費用的考生視為放棄藝術類報名,將不能參加藝術類專業課考試。
考生請于報考模塊開考前一周登錄報名網站(網址:gkbm.ahzsks.cn)打印準考證,并根據準考證上規定的時間持第二代居民身份證和準考證到考點指定地點參加考試。
收費標準:根據安徽省物價局、財政廳《關于調整普通高校招生報名考試費等收費標準的函》(皖價費〔2009〕60號)文件規定,藝術專業招生報名考試收費為報名費40元/生,專業加試費30元/生·科。
四、專業課省統考的組織
我省普通高考藝術類專業課實行省統考,共設置8個組考模塊。省教育招生考試院負責統一制定各模塊的考試說明、命制有關試題、組織相關科目的評分評卷工作,各考點承擔相關考務組織工作。各模塊的考試說明將另行公布。
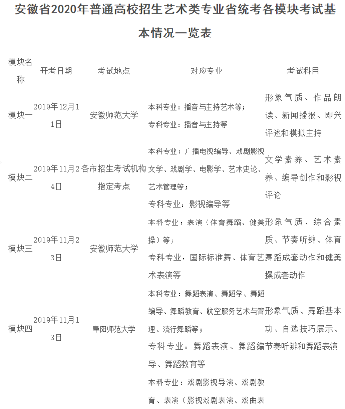
(一)模塊一
對應的本科專業為播音與主持藝術等。
對應的專科專業為播音與主持等。
1.考試時間
2019年12月11日開始考試。
2.考試地點
安徽師范大學 花津校區,蕪湖市九華南路189號。
3.考試科目(內容)及分值
考試科目為5個,分別為形象氣質、作品朗讀、新聞播報、即興評述和模擬主持。滿分300分,其中,形象氣質20分,作品朗讀40分,新聞播報80分,即興評述80分,模擬主持80分。
(二)模塊二
對應的本科專業為廣播電視編導、戲劇影視文學、戲劇學、電影學、藝術史論、藝術管理等。
對應的專科專業為影視編導等。
1.考試時間
2019年11月24日8:30-11:30。
2.考試地點
各市招生考試機構指定考點。
3.考試科目(內容)及分值
考試科目為4個,分別為文學素養、藝術素養、編導創作和影視評論。滿分300分,其中文學素養60分,藝術素養60分,編導創作90分,影視評論90分。
(三)模塊三
對應的本科專業為表演(體育舞蹈、健美操)等。
對應的專科專業為國際標準舞、體育藝術表演等。
1.考試時間
2019年11月23日開始考試。
2.考試地點
安徽師范大學 花津校區,蕪湖市九華南路189號。
3.考試科目(內容)及分值
考試科目為5個,分別為形象氣質、綜合素質、節奏聽辨、體育舞蹈成套動作和健美操成套動作。滿分300分,其中形象氣質15分,綜合素質60分,節奏聽辨25分,體育舞蹈成套動作100分,健美操成套動作100分。
(四)模塊四
對應的本科專業為舞蹈表演、舞蹈學、舞蹈編導、舞蹈教育、航空服務藝術與管理、流行舞蹈等。
對應的專科專業為舞蹈表演、舞蹈編導、舞蹈教育等。
1.考試時間
2019年11月13日開始考試。
2.考試地點
阜陽師范大學 清河校區,阜陽市清河東路741號。
3.考試科目(內容)及分值
考試科目為5個,分別為形象氣質、舞蹈基本功、自選技巧展示、節奏聽辨和舞蹈表演。滿分200分,其中形象氣質15分,舞蹈基本功50分,自選技巧展示15分,節奏聽辨20分,舞蹈表演100分。
(五)模塊五
對應的本科專業為戲劇影視導演、戲劇教育、表演(影視戲劇表演、戲曲表演)等。
對應的專科專業為表演藝術、戲劇影視表演、歌舞表演、戲曲表演、曲藝表演、音樂劇表演、戲曲導演等。
1.考試時間
2020年1月12日開始考試。
2.考試地點
安徽大學 磬苑校區,合肥市經濟技術開發區九龍路111號。
3.考試科目(內容)及分值
考試科目為5個,分別為朗誦、命題表演、才藝展示、編講故事和戲劇影視評論。滿分300分,其中朗誦 60分,命題表演 75分,才藝展示 50分,編講故事 75分,戲劇影視評論 40分。
(六)模塊六
對應的本科專業為書法學等。
1.考試時間
2019年12月8日考試。
2.考試地點
淮北師范大學 相山校區,淮北市東山路100號。
3.考試科目(內容)及分值
考試科目有3個,分別為楷書臨帖、隸書臨帖和創作。滿分300分,其中楷書臨帖100分,隸書臨帖100分,創作100分;
9:00-10:00楷書臨帖,10:10-11:10隸書臨帖,14:00-16:00創作。
(七)模塊七
對應的本科專業:
美術學類:美術學、繪畫、雕塑、攝影、中國畫、實驗藝術、跨媒體藝術、文物保護與修復、漫畫等;
設計學類:藝術設計學、視覺傳達設計、環境設計、產品設計、服裝與服飾設計、公共藝術、工藝美術、數字媒體藝術、藝術與科技、陶瓷藝術設計、新媒體藝術、包裝設計等;
列入該模塊的戲劇與影視學類專業:戲劇影視美術設計、動畫、影視攝影與制作、影視技術等。
對應的專科專業為藝術設計、視覺傳播設計與制作、廣告設計與制作、數字媒體藝術設計、產品藝術設計、家具藝術設計、皮具藝術設計、服裝與服飾設計、室內藝術設計、展示藝術設計、環境藝術設計、公共藝術設計、雕刻藝術設計、包裝藝術設計、陶瓷設計與工藝、刺繡設計與工藝、玉器設計與工藝、首飾設計與工藝、工藝美術品設計、動漫設計、游戲設計、人物形象設計、攝影與攝像藝術、美術、舞臺藝術設計與制作、影視美術、影視多媒體技術、影視動畫、攝影攝像技術、美術教育等。
1.考試時間及科目
考試科目為三科:2019年12月1日8:00—11:00素描(150分),11:15—11:50速寫(75分),14:00—17:00色彩(150分)。考生畫具器皿自帶。
2.考試地點
考生按其屬地分片考試。
合肥考點(安徽藝術職業學院,合肥市經濟技術開發區丹霞路8號):合肥;
蕪湖考點(安徽工程大學,蕪湖市北京中路):蕪湖、馬鞍山、滁州、宣城;
阜陽考點(阜陽師范大學,西湖校區,阜陽市清河西路100號):阜陽、亳州;
蚌埠考點(安徽財經大學,龍湖東校區,蚌埠市曹山路962號):蚌埠,淮南、淮北、宿州;
安慶考點(安慶師范大學,龍山校區,安慶市集賢北路1318號):安慶、銅陵、黃山、池州;
六安考點(皖西學院,六安市云露橋西):六安。
各考點具體考試場所見考點通知。
(八)模塊八
對應的本科專業為音樂表演、音樂學、作曲與作曲技術理論、流行音樂、音樂治療、錄音藝術等。
對應的專科專業為現代流行音樂、作曲技術、音樂制作、鋼琴伴奏、鋼琴調律、音樂表演、音樂傳播、音像技術、錄音技術與藝術、音樂教育等。
1.考試時間
①2020年1月3日開始考試;②筆試考試時間為:2020年1月6日15:00—17:15,全省音樂考生參加練耳和基本樂理知識的筆試。
2.考試地點
安徽師范大學赭山校區,蕪湖市北京東路1號。
3.考試科目(內容)及分值
考試科目為5個,分別為視唱、練耳、樂理、聲樂和器樂,其中聲樂、器樂區分主、副項(主項為聲樂副項為器樂,或者主項為器樂副項為聲樂;主項、副項由考生在報名時確認,考試時不得更改)。滿分210分,其中主項90分,副項60分,視唱20分,練耳30分,樂理10分。
4.聲樂考試:考生演唱自選曲目2首(伴奏一律采用自帶標準CD音頻光盤;也可以清唱);
器樂考試:考生演奏自選曲目2首。
在聲樂和器樂考試過程中,考生因各種原因占據時間過長,評分組長可終止其考試。
(九)專業課省統考成績公布及合格線劃定
根據考生成績按一定比例劃定專業合格線,考生成績及合格線將在我院網站公布,考生可上網查詢,自行打印。不再另行發放成績單及合格證。
(十)各統考模塊具體考試場所見考點通知。
五、省外院校專業課校考
按照教育部進一步擴大省級統考適用高校范圍的要求,在我省招收藝術類考生的高校原則上應采用專業課省統考成績和相關投檔錄取規則進行招生,學校不再組織專業課校考。有特殊專業要求的經主管部門批準,可在省統考合格考生范圍內于本校所在地設點組織校考。可在我省設點組織校考的外省院校原則上為教育部批準的獨立設置本科藝術院校及參照執行的部分院校(專業)、雙一流建設高校和以藝術專業招生為主的本科院校。在皖設點校考須在指定考點進行考試。
高校組織專業課校考須面向我省統考所對應模塊的專業合格考生。招生院校因校考專業對生源素質等有特殊要求,所對應模塊要求與我省統考模塊公布的對應專業關系不一致,可提前與我院協商解決。
校考的報名、考試、評分等由招生院校負責,具體事項請向招生院校咨詢或參見各校《招生簡章》。
省外院校在皖設點校考相關事項:
1.我省指定報名考試地點:安徽藝術職業學院。
2.考生應根據招生院校與考點的要求報名、繳費(報名考試時須持本人第二代居民身份證)。部分院校有特殊要求的,請咨詢報考院校或見考點說明。
3.考試時間:各招生院校的專業考試時間、招生專業、考試科目、招生計劃和要求詳見各校的《招生簡章》。考試時間也可參見安徽省教育招生考試院網站上公布《2020年省外院校在皖設點藝術專業考試日程》。
4.在規定時間內報名的考生憑第二代居民身份證、院校發放的準考證和院校要求的其他材料參加考試。
報名參加省外院校藝術類專業課校考的考生,須先參加我省對應藝術類模塊統考并達到省統考專業合格線,否則,其校考成績不能作為錄取投檔的依據。
考生在報考專業校考時還需注意各校各專業對文理科類別、文化成績、專業主項類別、身體條件等要求。
六、對藝術類專業課考試中違規行為的處理
考試實行全程音視頻監控,如不遵守考場規則,不服從考試工作人員管理,有違規行為的,按照《中華人民共和國教育法》以及《國家教育考試違規處理辦法》(教育部令第33號)及教育部的相關規定處理,并將記入國家教育考試誠信檔案;涉嫌違法的,移送司法機關,依照《中華人民共和國刑法》等追究法律責任。
2020年藝術類招生將根據教育部已下發文件精神對文化控制線、志愿設置等進行相應調整,教育部2020年有關藝術類招生考試文件另有規定的,將另行通知。



說明:文章內容來源網絡整理僅供參考,如有侵權請聯系刪除 (QQ:1624823112),謝謝!
上一篇:返回列表
-
提高班
開班時間:滾動開班
課程特點:該課程主要針對有一定專業基礎的學員,學習周期一個月即240個課時,授課主要講授專業提升遇到的難題。
-
沖刺班
開班時間:滾動開班
課程特點:該班型開設在校考前,針對往期學習中的系統課程查漏補缺,并對2025年的考試押題,模擬測試等。
-
無憂班
開班時間:滾動開班
課程特點:基礎班+提高班+沖刺班三合一班型,系統學習專業知識,確保基礎扎實和提高專業能力,沖刺名校更加有保障。
-
精品小課
開班時間:在校期間
課程特點:專業一對一,面對面,采用個性化教學,針對學員個人學習中遇到的難題,系統化講解。
-
提高班
開班時間:滾動開班
課程特點:該課程主要針對有一定專業基礎的學員,學習周期一個月即240個課時,授課主要講授專業提升遇到的難題。
-
沖刺班
開班時間:滾動開班
課程特點:該班型開設在校考前,針對往期學習中的系統課程查漏補缺,并對2025年的考試押題,模擬測試等。
-
無憂班
開班時間:滾動開班
課程特點:基礎班+提高班+沖刺班三合一班型,系統學習專業知識,確保基礎扎實和提高專業能力,沖刺名校更加有保障。
-
精品小課
開班時間:在校期間
課程特點:專業一對一,老師面對面,采用個性化教學,針對學員個人學習中遇到的難題,系統化講解。

專業測評