【武漢體育學院】2020年藝術類校考專業考試內容與評分標準
2019-12-02
來源:中影人教育
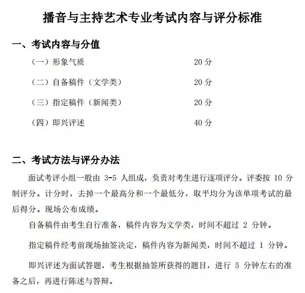
武漢體育學院2020年考試內容與評分標準
播音主持專業




說明:文章內容來源網絡整理僅供參考,如有侵權請聯系刪除 (QQ:1624823112),謝謝!
上一篇:返回列表
-
提高班
開班時間:滾動開班
課程特點:該課程主要針對有一定專業基礎的學員,學習周期一個月即240個課時,授課主要講授專業提升遇到的難題。
-
沖刺班
開班時間:滾動開班
課程特點:該班型開設在校考前,針對往期學習中的系統課程查漏補缺,并對2025年的考試押題,模擬測試等。
-
無憂班
開班時間:滾動開班
課程特點:基礎班+提高班+沖刺班三合一班型,系統學習專業知識,確保基礎扎實和提高專業能力,沖刺名校更加有保障。
-
精品小課
開班時間:在校期間
課程特點:專業一對一,面對面,采用個性化教學,針對學員個人學習中遇到的難題,系統化講解。
-
提高班
開班時間:滾動開班
課程特點:該課程主要針對有一定專業基礎的學員,學習周期一個月即240個課時,授課主要講授專業提升遇到的難題。
-
沖刺班
開班時間:滾動開班
課程特點:該班型開設在校考前,針對往期學習中的系統課程查漏補缺,并對2025年的考試押題,模擬測試等。
-
無憂班
開班時間:滾動開班
課程特點:基礎班+提高班+沖刺班三合一班型,系統學習專業知識,確保基礎扎實和提高專業能力,沖刺名校更加有保障。
-
精品小課
開班時間:在校期間
課程特點:專業一對一,老師面對面,采用個性化教學,針對學員個人學習中遇到的難題,系統化講解。

專業測評