【南京藝術學院】2020年本科藝術類招生簡章!
2019-12-14
來源:中影人教育




















各位考生:
我校2020年本科招生工作已經啟動,藝術類專業考試工作即將進行,現將有關情況公告如下:
我校在藝術類批次錄取的專業均面向全國招生;中外合作及聯合培養項目、高等職業教育學院(江蘇省對口單招考試)各專業只招收江蘇考生。
01江蘇省考生注意事項
①報考繪畫、中國畫、雕塑、公共藝術、環境設計、視覺傳達設計、服裝與服飾設計、工藝美術(含與蘇工藝聯合培養4+0項目)、產品設計、藝術與科技、戲劇影視美術設計、攝影、動畫、數字媒體藝術(含中外合作辦學)專業的江蘇省考生,只須參加江蘇省美術專業統考。
②報考除以上專業外其它專業的江蘇省考生,必須參加南京藝術學院組織的專業考試(即:校考)。參加校考的江蘇省考生只能在校內考點考試,在校外考點考試成績無效。
③報考音樂表演(聲樂演唱、中國樂器演奏、管弦與打擊樂器演奏、鋼琴與鍵盤樂器演奏、音樂劇、流行演唱、流行演奏)、作曲與作曲技術理論、作曲與作曲技術理論(計算機作曲、流行創作)、音樂學、音樂學(師范)、音樂學(音樂傳播、樂器修造)專業的江蘇省考生,均須參加音樂專業省統考,且成績須合格,否則,上述專業校考成績無效。
報考廣播電視編導、廣播電視編導(高校中外學分互認聯合培養項目)專業的江蘇省考生,須參加廣播電視編導專業省統考,且成績須合格,否則,上述專業校考成績無效。
④我校數字媒體藝術(中外合作辦學)、廣播電視編導(高校中外學分互認聯合培養項目)、影視攝影與制作(高校中外學分互認聯合培養項目)、工藝美術(與蘇工藝聯合培養4+0項目)專業只招收江蘇考生。
⑤我校廣播電視編導、廣播電視編導(高校中外學分互認聯合培養項目)為合并考試,專業成績通用。影視攝影與制作、影視攝影與制作(高校中外學分互認聯合培養項目)為合并考試,專業成績通用。江蘇省考生在專業考試報名時,選擇其中一個專業,默認兩個專業兼報,在填報高考志愿時,須區分報考。
⑥本公告內容如與教育部、江蘇省教育考試院關于2020年普通高校招生文件精神相抵觸的,均以教育部和江蘇省教育考試院文件為準。
02外省考生注意事項
①外省考生報考專業涉及到所屬省級統考(或聯考)有達標要求的,考生必須參加省級統考(或聯考)且成績合格。省級統考(或聯考)不合格的考生,省招生部門在錄取時不予投檔,即使參加我校專業考試成績也無效。
②在外省招生的所有藝術類專業,藝術兼文科、藝術兼理科考生均可報考。
③外省考生繪畫、中國畫、雕塑、公共藝術、環境設計、視覺傳達設計、服裝與服飾設計、工藝美術、產品設計、藝術與科技、戲劇影視美術設計、攝影、動畫、數字媒體藝術專業,統稱為美術設計類專業,為合并考試,專業成績通用。考生在專業考試報名時,選擇美術設計類專業即可。
④我校各專業在新疆維吾爾自治區,只接受計劃類型為“普通類”的考生報考。
⑤我校除南藝校內考點外,美術設計類、書法學專業在部分外省設有專業考點,外省考生請根據擬報考的專業選擇相應考點按時參加考試。凡考生高考所在省設有考點的專業,考生只能在本省考點參加專業考試。外省考點所在省份有專門規定的,考生須遵照執行。
03港澳臺考生注意事項
①港澳臺地區考生可報考我校面向外省招生的在藝術類批次錄取的專業。
②報考我校的港澳臺地區考生必須參加我校專業考試,考生只能選擇南京藝術學院校本部考點參加考試,在我校其他考點參加考試的成績無效。
③港澳臺地區考生專業考試報名、專業考試科目內容等要求均同于內地外省考生。
04樂器演奏類專業
音樂表演(中國樂器演奏)專業招收樂器種類為:二胡、民樂低音(限低音提琴江蘇省考生報考)、古箏、揚琴、琵琶、中阮(限江蘇省考生報考)、古琴、竹笛、嗩吶、笙(限江蘇省考生報考)
音樂表演(管弦與打擊樂器演奏)專業招收樂器種類為:小提琴、中提琴、大提琴、低音提琴、豎琴(限江蘇省考生報考)、長笛、雙簧管、單簧管、大管、薩克斯管、小號、圓號、中音號(限江蘇省考生報考)、長號、大號(僅限外省考生報考)、打擊樂(不含爵士鼓等流行打擊樂);
音樂表演(鋼琴與鍵盤樂器演奏)專業招收樂器種類為:鋼琴、手風琴;
音樂表演(流行音樂演奏)專業招收樂器種類為:電吉他、電貝司、爵士鼓、爵士低音提琴、薩克斯管、爵士小號、爵士長號、流行鍵盤、爵士鋼琴,雙排鍵電子管風琴、古典吉他。
05舞蹈表演專業
我校2020年舞蹈表演專業招收的舞種為:古典舞(含昆舞)、民間舞。
06普通類招考專業
美術學、藝術設計學、廣告學、藝術史論、文物保護與修復、美術學(文遺研究)、藝術教育、公共事業管理、文化產業管理、藝術管理專業,只招收普通類(非藝術類)或藝術兼文科、藝術兼理科考生,考生直接參加文化高考,專業免試,依據各省普通類本二文科或理科分數線,按考生高考文化成績擇優錄取。
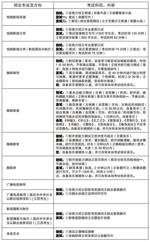
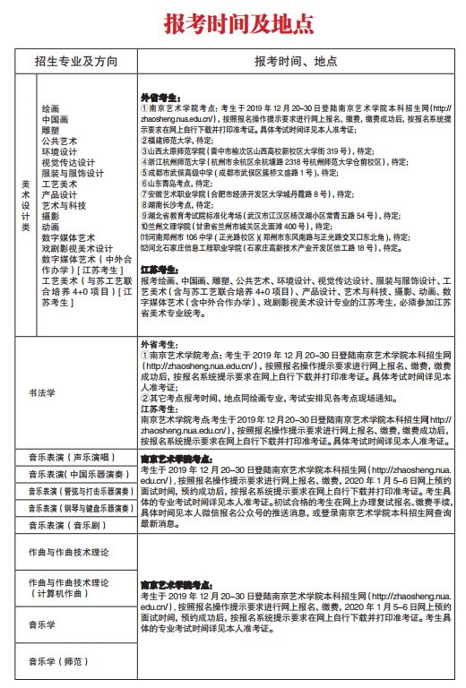
我校各專業具體考試內容,考試時間等信息將于近期公布,請考生、家長關注我校本科招生網。
(http://zhaosheng.nua.edu.cn/)
南藝校本部考點網上報名、確認、網上繳費時間安排在2019年12月20 -30日,考試時間安排在2020年1月9日起陸續開始,具體事宜我校將提前公告。







說明:文章內容來源網絡整理僅供參考,如有侵權請聯系刪除 (QQ:1624823112),謝謝!
-
提高班
開班時間:滾動開班
課程特點:該課程主要針對有一定專業基礎的學員,學習周期一個月即240個課時,授課主要講授專業提升遇到的難題。
-
沖刺班
開班時間:滾動開班
課程特點:該班型開設在校考前,針對往期學習中的系統課程查漏補缺,并對2025年的考試押題,模擬測試等。
-
無憂班
開班時間:滾動開班
課程特點:基礎班+提高班+沖刺班三合一班型,系統學習專業知識,確保基礎扎實和提高專業能力,沖刺名校更加有保障。
-
精品小課
開班時間:在校期間
課程特點:專業一對一,面對面,采用個性化教學,針對學員個人學習中遇到的難題,系統化講解。
-
提高班
開班時間:滾動開班
課程特點:該課程主要針對有一定專業基礎的學員,學習周期一個月即240個課時,授課主要講授專業提升遇到的難題。
-
沖刺班
開班時間:滾動開班
課程特點:該班型開設在校考前,針對往期學習中的系統課程查漏補缺,并對2025年的考試押題,模擬測試等。
-
無憂班
開班時間:滾動開班
課程特點:基礎班+提高班+沖刺班三合一班型,系統學習專業知識,確保基礎扎實和提高專業能力,沖刺名校更加有保障。
-
精品小課
開班時間:在校期間
課程特點:專業一對一,老師面對面,采用個性化教學,針對學員個人學習中遇到的難題,系統化講解。

專業測評